首页
部门概况
规章制度
党建工作
党风廉政
关工委工作
服务指南
首页
服务指南
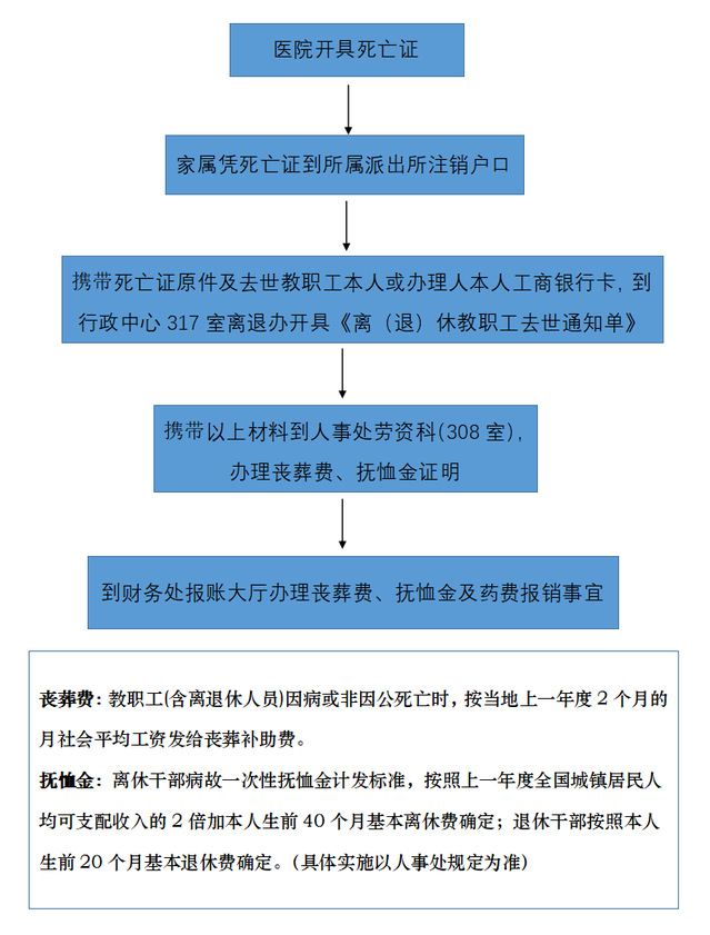
离退休教职工丧葬费抚恤金办理流程
发布者:张蕾
发布时间:2020-05-08
浏览次数:
1033
Title
More
天津工业大学